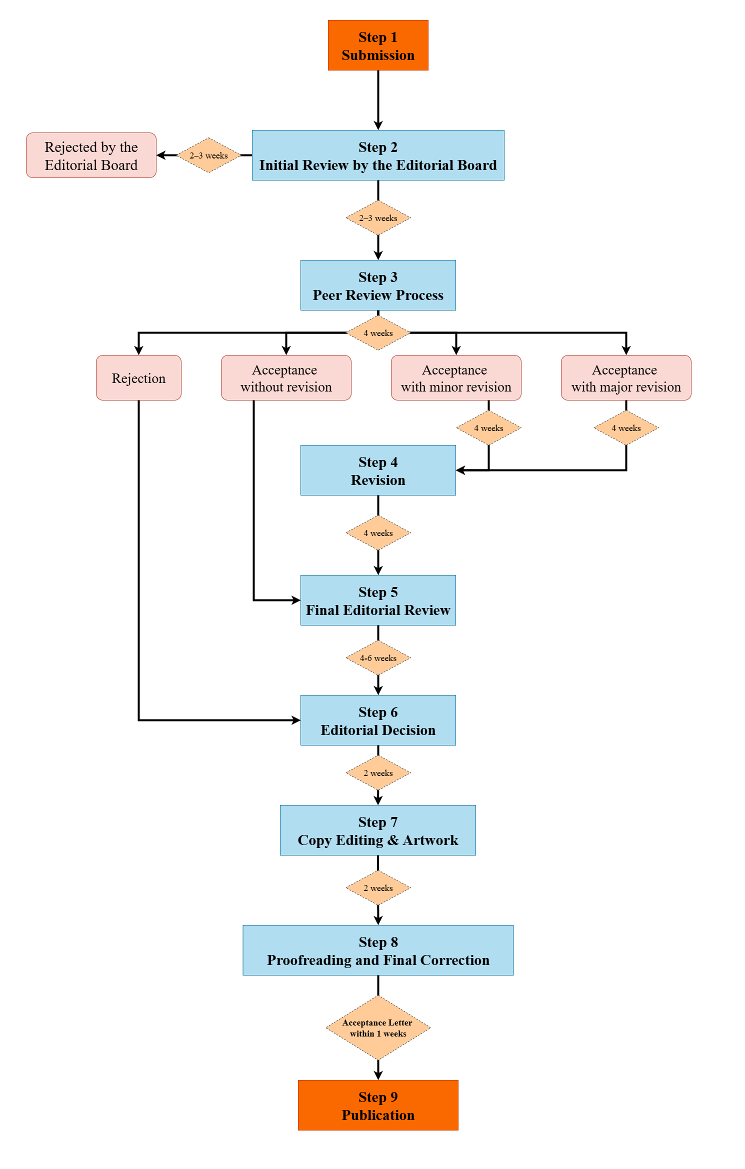
Peer Review Process
The peer review process of Journal of Sinology (JSINO) involves the following steps:

Step 1: Manuscript Submission
Authors submit their manuscripts via the ThaiJO system, ensuring that all figures, tables, and required details are included.
Step 2: Preliminary Editorial Screening
The editorial board examines the submission to verify that it falls within the journal’s scope and complies with the Author Guidelines. The manuscript must be complete, well-organized, and clearly written. Submissions that do not meet these requirements are declined at this stage, with authors notified through the system. This stage usually takes 2–3 weeks.
Step 3: Peer Review Evaluation
The manuscript is sent to three external reviewers for a double-blinded review. A minimum of two positive evaluations is needed for the manuscript to proceed. The review outcome typically falls into one of four categories:
- Rejected
- Accepted without changes
- Accepted with minor revisions
- Accepted with major revisions
The peer review process generally requires 4–8 weeks, after which the decision is communicated through ThaiJO.
Step 4: Author Revision
When revisions are requested, authors must carefully address reviewer comments and resubmit the corrected version, clearly highlighting the changes made. If the author disagrees with specific feedback, a detailed justification must be provided. In some cases, the revised manuscript may undergo an additional review. Failure to make sufficient improvements may lead to rejection. The revision stage typically takes around 4 weeks.
Step 5: Final Editorial Assessment
At this stage, the editorial board focuses on reviewing grammar, clarity, and formatting to ensure the manuscript is polished and ready for publication. Authors may be asked to verify or adjust details. The board also reserves the right to make necessary changes to layout, style, and references. This stage lasts typically 4–6 weeks.
Step 6: Final Decision
The Editor-in-Chief makes the publication decision within 2 weeks.
Step 7: Copy Editing and Artwork
Following acceptance, the journal prepares the manuscript for publication, including copy editing and layout design. This step typically requires at least 1 week.
Step 8: Proofreading and Corrections
The author receives proofs to review and confirm. Final corrections are made in this stage, which usually takes about 2 weeks.
Step 9: Publication
Upon completion of all steps, the article is published. From submission to publication, the whole process generally spans 4–6 months.